Other Parts Discussed in Thread: TPS65130, TPS61093
现有的电源电压为4V(或者7V),进行升压变换,得到正负12V稳定电源,驱动精密传感器,所以需要升压后的电源很稳定!
目前考虑的方案有:
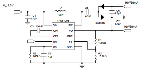
(1)采用TPS65130直接升压到正负12V,然后进行Pi型滤波,得到正负12V电源;
(2)考虑到上一种方法可能不是很稳定,所以升压至正负15V,再进行降压稳压,但这样一来效率又不是很高了,很是纠结;
(3)采用变压器升压,目前的变压器驱动芯片产生的大都是方波(不知道有没有正弦波驱动的??),在副边会产生大量噪声。
请TI工程师推荐一个方案吧!!不胜感激!!


