This thread has been locked.

If you have a related question, please click the "Ask a related question" button in the top right corner. The newly created question will be automatically linked to this question.

LM5022的SEPIC拓扑短路问题无法解决

Other Parts Discussed in Thread: LM5022

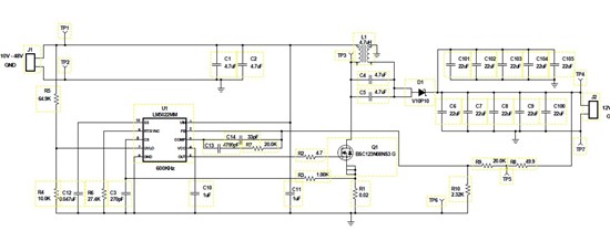
用LM5022做的SEPIC拓扑,用的是独立电感方案,短路占空比只能降低到10%左右,导致短路功耗相当大,差不多10W,如果长期短路问题严重。

由于第一次用该IC、该拓扑。不知道问题出在那里,特来求解。

原理图和下图几乎一样,用的是独立电感。

INPUT:6-18V  Output:15V 2A

L=15UH,F=175K,耦合电容2个4.7UF,取样电阻0.05R,其他参数几乎差不多。