This thread has been locked.

If you have a related question, please click the "Ask a related question" button in the top right corner. The newly created question will be automatically linked to this question.

TPS40210输出电压调节

Other Parts Discussed in Thread: TPS40210

TI专家,

      您好!

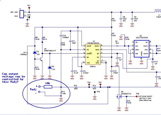
     TI的TPS40210这款芯片方案中有20~30V转100V/280mA的方案:http://www.ti.com.cn/tool/cn/pmp8913   ,我现在想调整输出电压范围,比如通过某种方式调整输出电压范围为30V~100V。请看下图,如果我在TPS40210的反馈端按照如下图所示接一个控制电压,能否实现调节输出电压的目的呢?因为我看到http://www.ti.com.cn/tool/cn/pmp5143有这种方式调整输出电压的。所以请教TI专家们指点一下,谢谢!

  • baishun,这种设计是可行的。

    但要注意,改变了反馈电阻后,补偿网络要重新设计下,至少要测试一下。

  •          谢谢您的确认!接下来我会实测一下,然后把结果分享出来讨论。

             您提到增加一个电阻(图中我添加的10k电阻),就相当于改变了反馈电阻,然后就需要重新设计补偿网络。请问是否可以先进行一些理论计算呢?是按照TPS40210的datasheet里面的公式进行计算吗?公式看起来比较复杂。%>_<%

             我希望输出电压Vout跟那个设定电压Vdj是一个线性的关系,即Vout=k*Vadj,   k为常数。从理论分析,请问是否可以做到线性调节呢?

             再次感谢您的帮助!