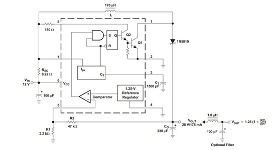
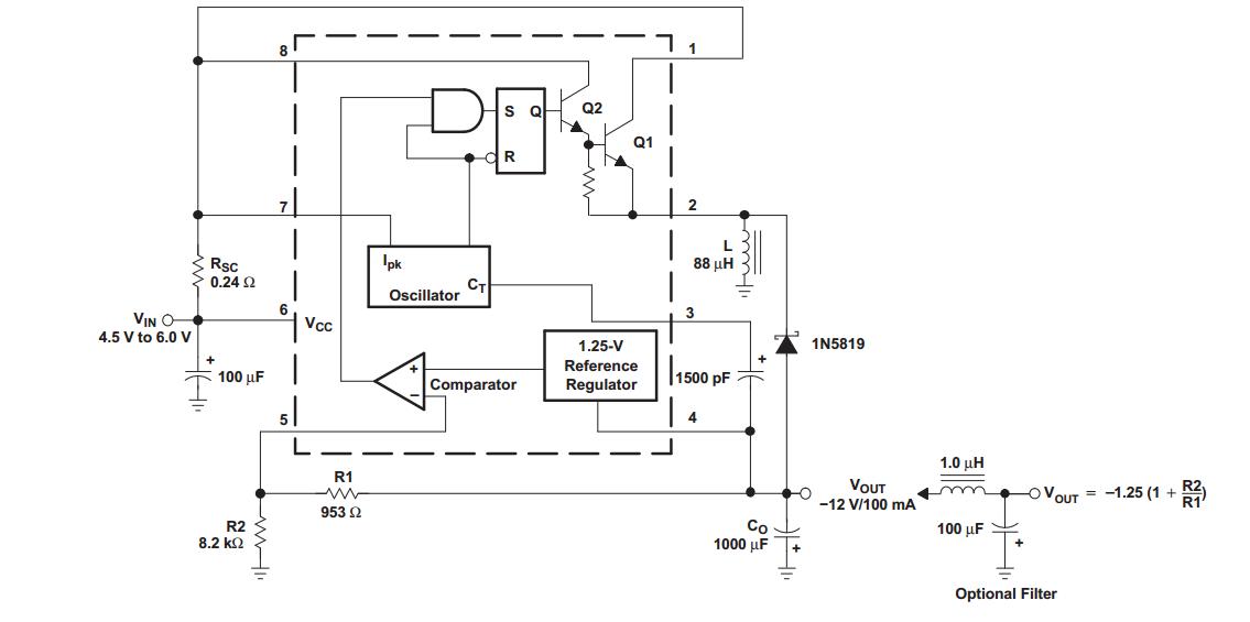
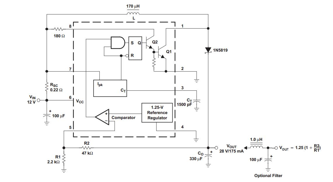
| 我预做一个5V转±18的电压转换给运放做电源,输出电流很小,应在几十mA。mc34063手册里给出了原理图,但是没有给出外围元器件的选型指导,有如下不解: 1. 是不是只需改动R1和R2就可以了,电感和电容按照手册中标出的默认值就行了,还是需要计算修改?如果需要修改该如何修改? 2. 电阻是用贴片的还是直插的?印象中电源电路的电阻都是直插的,我也不了解它细节的工作原理,为省面积用贴片电阻会不会因为额定功耗小而被烧坏? 3. 电容也是同2的问题,选贴片的电容会不会不耐压烧坏? 4. 求推荐几款适合的电感,不知道怎么选。 5. 有没有更好的dcdc芯片? |

