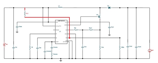
Hi all, I am new to use this LM5156, since I want to make a non isolated booster circuit using LM5156, input voltage is 15~21V, and output we desired it may change from 24V to 29V due to different input voltage.
I was check that the output voltage is modified by FB pin with voltage divider from output voltage, so I try to change the FB pin pick voltage from output to input. However, the result of output voltage is swing very high (sometime change to >60V suddenly).
May I know is this possible to using input voltage to reference the output voltage? is there any additional circuit I need to build? thanks!

?那會跟輸入到反饋的電阻導通了嗎?