This thread has been locked.

If you have a related question, please click the "Ask a related question" button in the top right corner. The newly created question will be automatically linked to this question.

帮忙分析原因,电源管理芯片LM5060的设计

Other Parts Discussed in Thread: LM5060

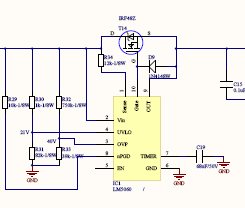
我准备用LM5060这款芯片来设计过压和欠压保护功能,电路如图所示:

功能为低于21伏欠压保护,MOS管不工作,输出为0,高于40伏时,高压保护,MOS管不工作,输出为0,

在21V和40V之间,MOS管工作,输出电压。

现在是欠压和过压都不起作用,MOS管一直导通,请大家帮忙分析。谢谢