This thread has been locked.

If you have a related question, please click the "Ask a related question" button in the top right corner. The newly created question will be automatically linked to this question.

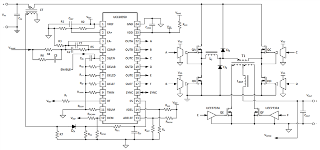
UCC28950: MOS管选取及变压器原边电流导致的相关损耗问题

Part Number: UCC28950


我想用UCC28950设计一款移相全桥的ACDC,在选取开关管的问题上有几处不清楚:

1.如上图,开关管A、D同时导通时,变压器原边电流从左往右,此时向次边传递能量;

2.当D关断后D管Coss充电,C管Coss放电,C管两端电压下降,按照软开关设计,在CD管死区时间内C管电压应变为0(被体二极管钳位),根据手册给出的上述波形看,此时电流基本等于原边峰值电流;

3.那么问题来了,C管体二极管导通后到C管开通前的这段时间内,原边存在一个峰值电流在C管体二极管上的功率损耗,这段时间的长短跟原边电流大小、管子寄生电容、死区时间设置的长短有关(此现象超前桥臂比滞后桥臂严重,因为超前桥臂体二极管导通的快),大负载情况下,可能大部分死区时间内该体二极管都有电流流过。如果体二极管压降比较高(比如SiC MOS管体二极管压降在4V)是否会导致这段死区时间内会有大量功率损耗导致MOS管发热,或者换句话说,碳化硅MOS管不适合做移相全桥(除非再额外并联低导通压降的二极管)。

4.之后在C管导通后A管关断前,原边电流依旧较大(线性降低),这段时间内A管,C管也会有额外的损耗,普通硬开关全桥原边应该有一段电流为0的时刻,那么与普通硬开关的全桥比起来,移相全桥软开关是拿这部分导通损耗代替了硬开关的开关损耗。这样看来,是不是开关频率不是很高的时候,移相全桥的效率并不一定比硬开关的高,当占空比低 的时候尤为明显。

5.近几年兴起的碳化硅MOS管,都说是开关损耗比较低,但在移相全桥的应用中是否不合适,但我看网上也有好多碳化硅做移相全桥的帖子,现在也迷糊了,不知道对这个移相全桥理解的对不对。

在其他开关模态下应该类似,以上分析不知道是否正确,望大神指点。