This thread has been locked.

If you have a related question, please click the "Ask a related question" button in the top right corner. The newly created question will be automatically linked to this question.

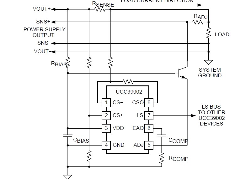
UCC39002 均流芯片是否可以应用在输出电压为24V的系统中?

Other Parts Discussed in Thread: UCC39002

看UCC39002的  资料,发现VDD  不能超过15V,CS-  CS+共模电压不能超过VDD,如果CS+直接电阻分压连接输出VO 端,共模电压超过了 VDD  15V;

是否可以用 低端电流采样,此时CS+ 是直接连接到地还是经过1个电阻连接到地呢 ?

还有VDD 取电  这个Rbias 怎么取值,按DATASHEET 里的 要加个三极管到 5脚ADJ