This thread has been locked.
If you have a related question, please click the "Ask a related question" button in the top right corner. The newly created question will be automatically linked to this question.
您好,
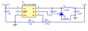
这个就是用lmr14006y设计的满足您要求的电路方案。
另外,想问楼主,您说的3.3uH的电感是指哪个电感?上面提供的方案里面好像没有小电感
您好,
从现象看带负载FB就降为零,会不会有发生过流,电感饱和?
您好,
电感是要加的,这样才能构成一个buck电路,具有降压的功能。buck电路的电感具有储能的功能,您绕制电感时是否开有气隙?
您好,
您的磁环是用的什么材料,有些磁环气隙是均匀分布在磁环里面的
您好,
如果负载从空载慢慢往上加的话,输出电压会如何变化?
您好,
是否有检查过开关节点,电感电流波形是否正常?
今天又试了一下,我负载160mA左右时,电感用3.3uH左右,输入在+26V以下,工作都正常。但是当输入大于+28V时,LMR14006YDDC就烧毁了。
用22uH左右的电感时,负载为6mA,输入15~33V都能正常工作,但负载160mA时,+15.5V以下正常工作,+16V~+17V输出电压就不够了。由于害怕烧毁,没有再往+17V以上供电了。在15.5~16之间,明显上点时工作正常,但过一段时间(数秒)后,输出电压不足,而且这个时间貌似和电感内的电量有些关系,因为断电后用短路的方式将电感内的电量释放掉后,这个时间明显加长。
麻烦咨询一下,这个器件对输出电感的感抗等参数有什么要求?为什么在不同输入的情况下,器件工作的状态不一样。
楼主,你的电感用的值太小了。把电感改成68uH再试一下。如果楼主对电源没有什么基础,可以使用webench进行设计。下面是使用webench计算出来的电路参数,楼主可以参考一下。
http://webench.ti.com/webench5/power/webench5.cgi?VinMin=18&VinMax=32&O1V=12&O1I=0.3&base_pn=LMR14006Y&AppType=None&op_TA=30&lang_chosen=en_US&optfactor=3
另外,关于buck电感,电感值如果过小,那么电感中的纹波电流会很大,在相同输出的情况负载情况下,电感更容易饱和。楼主的电感值太小,所以加载之后电感过流,电压下跌,芯片内部的MOS管也会烧坏。把电感换大些再去测试一下。
Dear Daixing,
电感选择主要有三个参数需要您关注:电感值,饱和电流值和寄生电阻值(此参数可暂时忽略)。电感值主要是体现蓄能能力,是电压转化的核心;饱和电流值体现最大通过电流能力(通过电流为值额定负载加上电感电流纹波。建议为通过负载的三到四倍),是电压转化的路径。
Best Regards
Na
不好意思,回晚了。楼主可以试一下把电感再加大一些,再去测试。正如楼上所说,电感值的大小会限制电路的输出带载能力。电感除了感值,饱和电流之外,还需要注意电感的磁芯材质。buck电路的电感需要存储能量,而且流过的电流会有直流分量,为了避免磁芯饱和,选用的磁芯磁导率不能太高,而为了保证电感具有一定感值的同时电感体积不能太在,磁导率也不能太小,可以采用磁粉芯。更详细的资料楼主想了解可以看看赵修科老师的《开关电源中的磁性元器件》。
楼主你好,
对于Buck的电感,常用有铁氧体、磁粉芯或铁硅铝材质的磁芯。
铁氧体磁导率较高,但饱和电流低,需要加气隙防止饱和。
铁粉芯和铁硅铝磁芯内部有分布气隙,但这种磁芯的电感值会随着电流增加而降低。
建议楼主直接购买电感,以排除电感的影响。购买时确认材质,保证输出峰值电流小于饱和电流(可取大些,比如两倍的输出电流)。