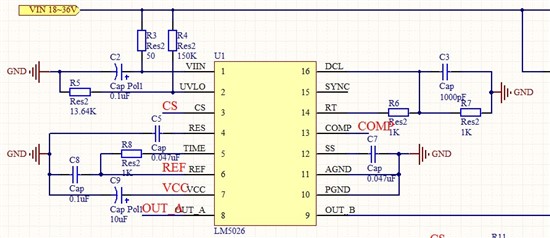
LM5026做有源箝位正激开关电源,用示波器1倍档测OUT_A、OUT_B引脚时输出正常,但用示波器1倍档隔着10欧姆的电阻测OUT_A、OUT_B引脚时芯片处于过流保护状态,同时用10档测OUT_A、OUT_B引脚时芯片也会处于过流保护状态。
This thread has been locked.
If you have a related question, please click the "Ask a related question" button in the top right corner. The newly created question will be automatically linked to this question.
LM5026做有源箝位正激开关电源,用示波器1倍档测OUT_A、OUT_B引脚时输出正常,但用示波器1倍档隔着10欧姆的电阻测OUT_A、OUT_B引脚时芯片处于过流保护状态,同时用10档测OUT_A、OUT_B引脚时芯片也会处于过流保护状态。