This thread has been locked.

If you have a related question, please click the "Ask a related question" button in the top right corner. The newly created question will be automatically linked to this question.

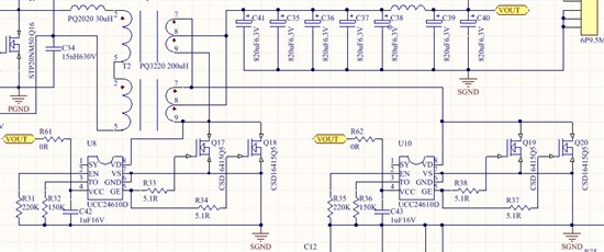
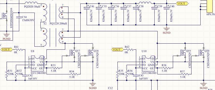
同步整流UCC24610D空载开机烧MOS管



同步整流UCC24610D空载开机烧MOS管,如开机正常后带载正常,不会烧MOS管,这是什么原因?谁能说一下?

初级用的是UCC25600D方案。

原理图如下: