This thread has been locked.

If you have a related question, please click the "Ask a related question" button in the top right corner. The newly created question will be automatically linked to this question.

应用COT与FlybuckTM技术的低成本小功率辅助隔离电源解决方案



在很多应用场合,往往需要隔离输入和输出信号以保护精密的元器件免受ESD或不同地间的电位差所造成的损坏,有时还需要加一组辅助隔离电源供给这些被隔离的信号。

在满足输入输出的条件下,辅助隔离电源往往被要求简单和稳定,这与复杂而有干扰众多的实际应用环境是相契合的。

传统的小功率辅助隔离辅助电源大多采用的是Flyback或Forward拓扑,但与TI的 FlybuckTM技术相比, Flyback多出一个辅助绕组,如果不是原边反馈的控制方式,还需另外多出一个光耦;而Forward拓扑除了多个辅助绕组,其次级多出滤波电感和两个整流二极管。同时为让电源处于良好的工作状态,一般需要对电源的补偿环路做精心设计,但如果采用恒定时间导通技术(COT), 甚至不需要相应的环路设计即可让电路处于良好的工作状态。

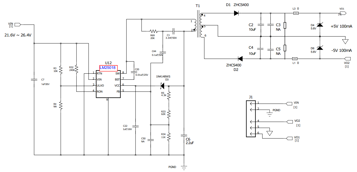
TI的电源器件LM501x, LM2501x系列是采用COT(Constant On Time)控制方式的同步BUCK转换器。非常适用于小体积,低成本小功率的辅助电源应用场合。而TI也提供相应的参考设计PMP4394和PMP4412~PMP4415,它们采用兼容工业标准的引脚和封装的设计,都是24V输入,覆盖了从1W到3W的输出功率,且共享同样的PCB版图和大部分器件。与业界同样规格的辅助电源模块相比,具有很高的效率,很小的输出电压纹波,优良的线性和负载调整率。

下面是参考设计PMP4394(24Vin,±5V/100mA)的测试报告:

1. PMP4394样板图

2. 应用原理图

3. 相关测试数据 见附件

PMP4394 Test report.docx