PMP4390使用TI原边控制芯片UCC28713、二次侧同步整流芯片UCC24610、二次侧同步整流开关管CSD18502设计的反激式变换器。具有独立的原边控制和副边同步整流结构,可实现精确地恒流、恒压输出,空载功耗小于30mW,达到了六星级电源标准.原边反馈控制消除了光藕,减少了器件数量和成本,体积只有44mmx35mmx15mm,可以放进英规10W的外壳里。另外,还有掉电保护、输出过压、过流保护、过温保护等功能,并做了电缆0.3V压降补偿;该设计方案通过了传导和辐射测试,并且通过了常温以及高温测试。这些特点使其非常适合应用于手机充电器、适配器及其它小功率应用场合。
下图是PMP4390的样品图:
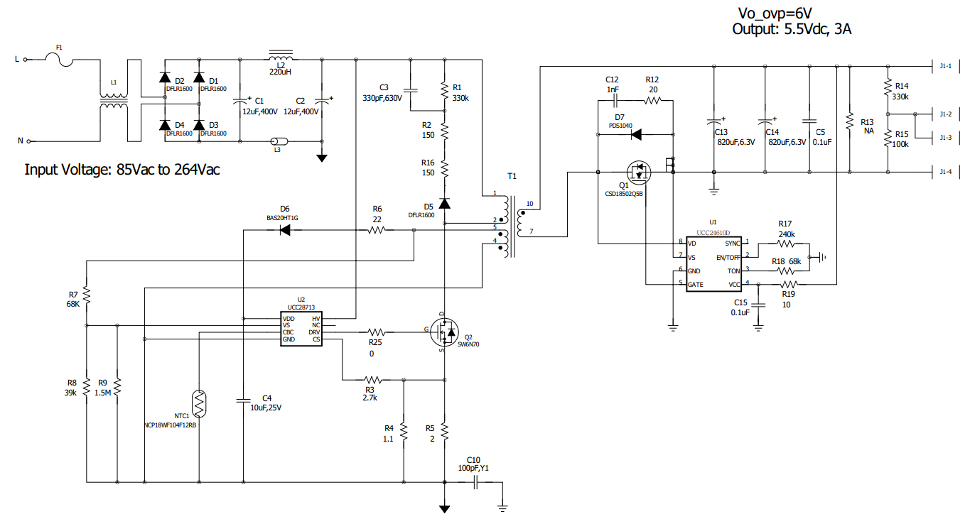
PMP4390应用原理图如下:
由于二次侧采用同步整流芯片ucc24610控制的开关管CSD18502,极大减少了整流管的导通损耗,方便系统的热管理;而且UCC24610带有睡眠、UVLO、工作、轻载多种模式,进一步降低轻载、空载功率,提高了电源效率。
下图是空载功耗曲线:
下图平均效率曲线:
其他的测试结果可详细参考附件:PMP4390 Test report.doc



