Other Parts Discussed in Thread: LM317, LM317HV, TL783
可调稳压器LM317你应该知道的10个知识点
LM317是应用最为广泛的电源集成电路之一,它不仅具有固定式三端稳压电路的最简单形式,又具备输出电压可调的特点。此外,还具有调压范围宽、稳压性能好、噪声低、纹波抑制比高等优点。lm317是可调节3端正电压稳压器,在输出电压范围1.2伏到37)伏(高压输入可以考虑LM317HV,60V,或者TL783,125V的)时能够提供超过1.5安的电流,此稳压器非常易于使用。
就以下几方面内容作简单介绍:
◆LM317的基本电路;
◆LM317的最小稳定工作电流;
◆LM317的软启动电路;
◆LM317的基本保护电路;
◆LM317的充电电路;
◆LM317的过流保护电路;
◆LM317的扩流电路;
◆LM317的高压输出电路;
◆LM317的恒流电路;
◆LM317的程控电路;
一、LM317的基本电路====================================================================
LM317基本电路如上图所示,C1为输入电容,当前面接的是整流滤波电路,稳压器离整流滤波的电容距离小于5~10CM时,此电容可不加,推荐值为0.1μF。
C2为输出电容,具有改善瞬态响应的作用,推荐值为1μF。
二、LM317的最小稳定工作电流
LM 317稳压块都有一个最小稳定工作电流,有的资料称为最小输出电流,也有的资料称为最小泄放电流。最小稳定工作电流的值一般为1.5mA。由于LM317稳压块的生产厂家不同、型号不同,其最小稳定工作电流也不相同,但一般不大于5mA。当LM317稳压块的输出电流小于其最小稳定工作电流时,LM317稳压块就不能正常工作。当LM317稳压块的输出电流大于其最小稳定工作电流时,LM317稳压块就可以输出稳定的直流电压。如果用LM317稳压块制作稳压电源时(如图所示),没有注意LM317稳压块的最小稳定工作电流,那么你制作的稳压电源可能会出现下述不正常现象:稳压电源输出的有载电压和空载电压差别较。
三、LM317的软启动电路====================================================================
下图是采用LM317构成的软启动电路。在通电瞬间CE1上的电压不能突变,Q1被R1、R2偏置而饱和导通,这样就使RP1短路,相当于LM317的调整端接地。电源输出为1.25V,随着C2充电时间加长,输出电压逐渐上升。D1的作用是关断电源后使C2上电荷很快释放保证下次开机的正常软启动。
备注:Q1和R2不接,在RP1两端并个大电解电容,也具有软启动的作用。
四、LM317的基本保护电路===================================================================
电路如下图所示,D2为输入端短路保护二极管,CE1为调节端滤波电容,具有稳定输出的作用,并具有软启动电路的作用。D1为输出端短路保护二极管,当输出端短路时,CE1通过D1放电,若无D1,则通过LM317放电,容易损坏LM317。C1为输入滤波电容,C2为输出滤波电容。实际使用中,输入和输出最好由大小电容并联。
五、LM317的充电电路
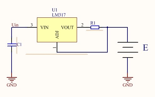
恒流充电电路如下图所示,恒流电流I=1.25/R1;
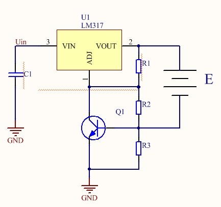
过流保护电路如下图所示,RSC=0.7/ISC(ISC为过流保护电流)。
七、LM317的扩流电路====================================================================
单管扩流电路如下图所示,当设计最大输出电流为2A,并假设LM317的输出电流为1A时,Q1导通。则R的值可按以下公司选取:
R=UBE/(2-1)=0.7欧;
八、LM317的高压输出电路====================================================================
简单的高压输出稳压电路如下图所示,稳压管VZ值要小于输入输出最大压差(40V),便可提高输出电压。当输出端短路时,VZ和U1容易损坏,这是基本高压输出电路的缺点。
九、LM317的恒流电路====================================================================
恒流电路如下图所示,恒流电流IL=1.25/R1;
十、LM317的程控电路====================================================================
如下图所示,仅供参考。
以上纯属个人看法,若大家有问题,请帮忙及时更正,欢迎发表您的见解。
不求高深,只求共同进步,O(∩_∩)O~。










