文章内容仅供参考
线性电源技术很成熟,可以达到很高的稳定度,波纹也很小,可以实现高精度低纹波的直流电压输出(可做到5mV甚
至以下),而且没有开关电源具有的干扰与噪音。
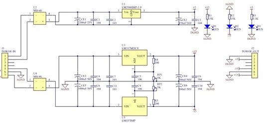
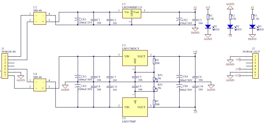
先上图,原理图如下图所示:
原理图
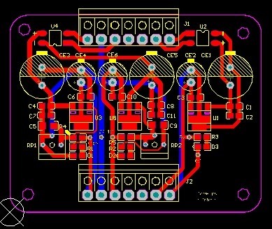
PCB图
上图主要针对模拟测试要求较高的场合使用(输出电流不大的地方),高精度万用表,比如34401也是类似的电路。
专门画一个小板的目的,主要是作为调试和DIY用。
下面再作简单说明:
1、使用3路线性电源输出,正负可调2路电源主要给模拟电路供电,可调是为了适应不同场合的应用,另外1路5V电
源主要给数字电路或MCU供电,实现模数完全分开。实际使用中,最后可共地在一起,在需要隔离的场合,还可以
使用光耦或数字隔离器隔离,实现电源的完全隔离。
2、电源芯片选型,分别使用的是LM317,LM337,LM2940IMP,全部使用SOT-223封装。另外这3颗芯片比较经
典,具有较高性价比,通用性强,容易换成其它品牌或型号的芯片。
3、如果觉得输入纹波还不够低,可将输入电容改为4700uF左右;
4、稳压块的输入和输出间为啥没有反接二极管,输入、输出未加短路保护等,可以根据实际需要进行添加。好的
设计要靠设计保证,保证后面的负载不会短路,对于无法避免的场合,不可控的场合,保护还是要加的。比如万
用表的测量电路,你不知道客户会把表笔接到什么地方。而对于电源电路,电源电路是给测试板供电的,也就是
说给自己设计的板子供电的,属于可控范围,至于后面负载焊反了啥的导致电路短路,要靠工艺保证。
5、可调稳压器的最小负载电流问题,电源板已接发光二极管,加上测试板的负载,还是比较重的。完全可以解
决最小负载电流问题。
6、为缩小板子尺寸,板上除接插件,电解电容,可调电位器,全部采用贴片元件。
以上纯属个人看法,若大家有问题,请帮忙及时更正,欢迎发表您的见解。
不求高深,只求共同进步,O(∩_∩)O~。

