各位好,
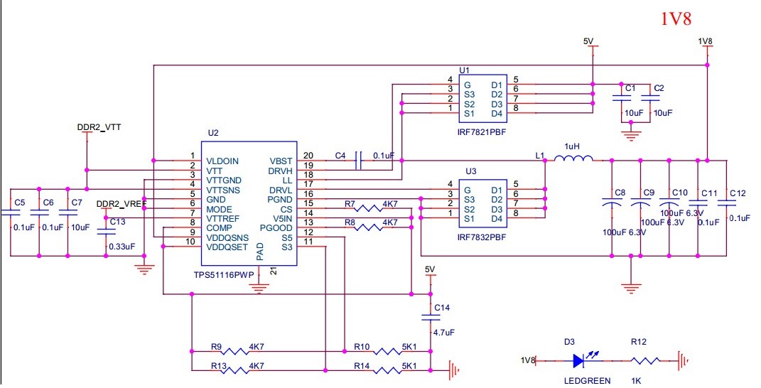
我们设计的电路 用TPS5116给DDR2提供1.8V的电压,目前测试几个主要的输出管脚,VDDQ VTT、 VTTVREF这几个管脚测试电压均为0,
参考Spartan6开发板的DDR2供电电压设计的,外接的2个三极管分别是IRF7821PBF和IRF7832PBF,目前测试的结果是
几个输出引脚均为0(VTT、VTTVREF)
S3=5V
S5=5V
跟mos管相连的几个都不正常,
VBST=5V; DRVH=0; LL=0; DRVL=0 CS=5V PGOOD=0;
测试过开发板 ,这几个电压 分别是 5V ,1.9V , 1.8V ,0.168V , 5V, 5V
开始推测为TPS5116这个芯片有问题,换了一块新的TPS5116芯片后问题依旧,有电压输入,但是依然是输入正常,输出为0;
看过文档 发现有过流保护和过压保护, 推测可能是引起保护了?
换过外面的两个三极管 发现问题相同
外面的两个三级管GS级的阻抗通电前后还不太一样
暂时不知什么问题
电路图如下:
