Other Parts Discussed in Thread: TPS54560
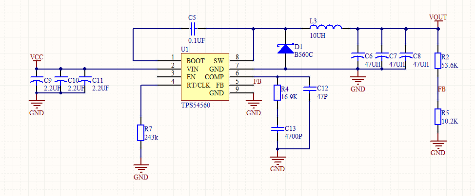
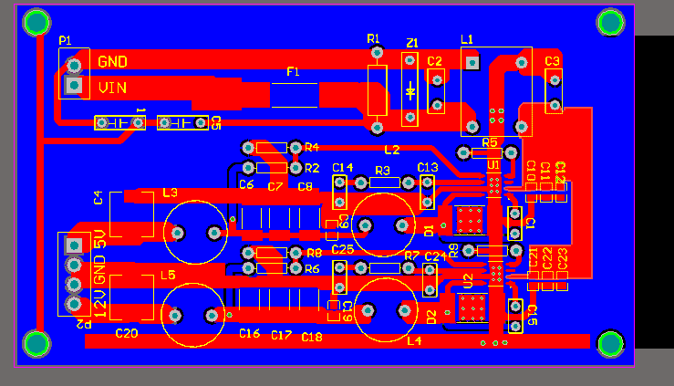
我用TPS54560做了一个5V的稳压模块,当输入电压10V输出电流在3A时听见响声,加大输入电压响声就没了,请问这是为什么? 另外3A时芯片很烫,二极管用的B560C也很烫,不敢用手摸,请问怎么散热合适?在上面涂硅胶可以么?谢谢。
This thread has been locked.
If you have a related question, please click the "Ask a related question" button in the top right corner. The newly created question will be automatically linked to this question.
Other Parts Discussed in Thread: TPS54560
我用TPS54560做了一个5V的稳压模块,当输入电压10V输出电流在3A时听见响声,加大输入电压响声就没了,请问这是为什么? 另外3A时芯片很烫,二极管用的B560C也很烫,不敢用手摸,请问怎么散热合适?在上面涂硅胶可以么?谢谢。
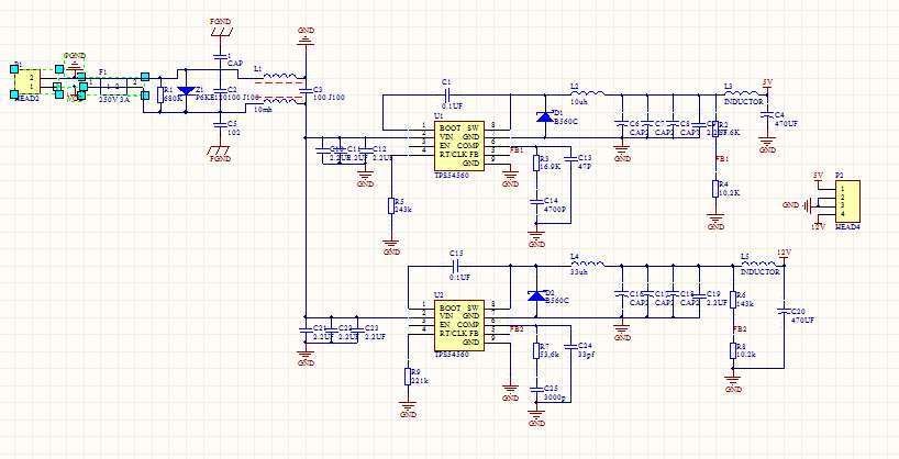
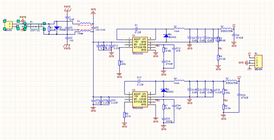
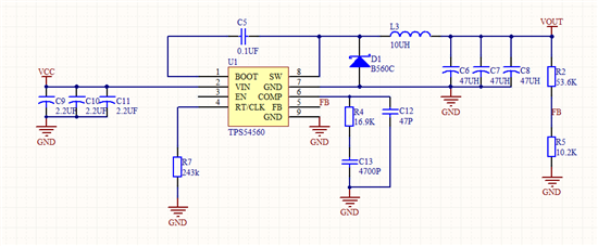
建议附上你的原理图;
你测试的时候电感啸叫时,应该开关波形都不正常了;优化一下环路参数先;
效率的话先保证工作稳定后再优化二极管、电感的选型,可以提高效率、
50V输入5V输出,大多数时间都在续流,因为二极管的损耗是很大的,我建议你选择带同步整流的方案,至于电感,无法说那种最好,你总的知道技术参数才能选择,比如多大电流饱和?
你那边有没有LCR测试仪,分别测试下这三种电感的ESR;
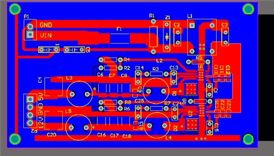
另外,你说的发热实测温度没有,温度有多高?散热铺铜的面积有没有按照规格书中要求和建议?
你的有具体的指标才能知道哪种好,就这样看都能看出来好坏来,就神奇了。。。。
另外问一下TI的专家,输出端滤波电容用钽电容是不是比电解电容效果好?
你好,开关波形的占空比有宽有窄,芯片很有可能不稳定。
钽电容ESR比电解要小些,但钽电容要非常注意电容降额。另,减小输出电容ESR可通过并联陶瓷电容(ESR小)。纹波与占空比,电感量,输出电容值,ESR有关都有关。