Other Parts Discussed in Thread: UCD3138, UCD3138PFCEVM-026, UCD3138A
设计规格要求90~264Vac输入,30V/25A输出,效率要求94%以上。并且要求带有恒压,恒流充电功能。故障上报。风扇控制等功能。
PFC电路选用ICE2PCS,模拟芯片做的。后级采用LLC电路,考虑到需要上报一些电源状态,恒流充电,温度监控等功能,最终采用40pin输入的UCD3138。
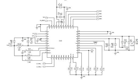
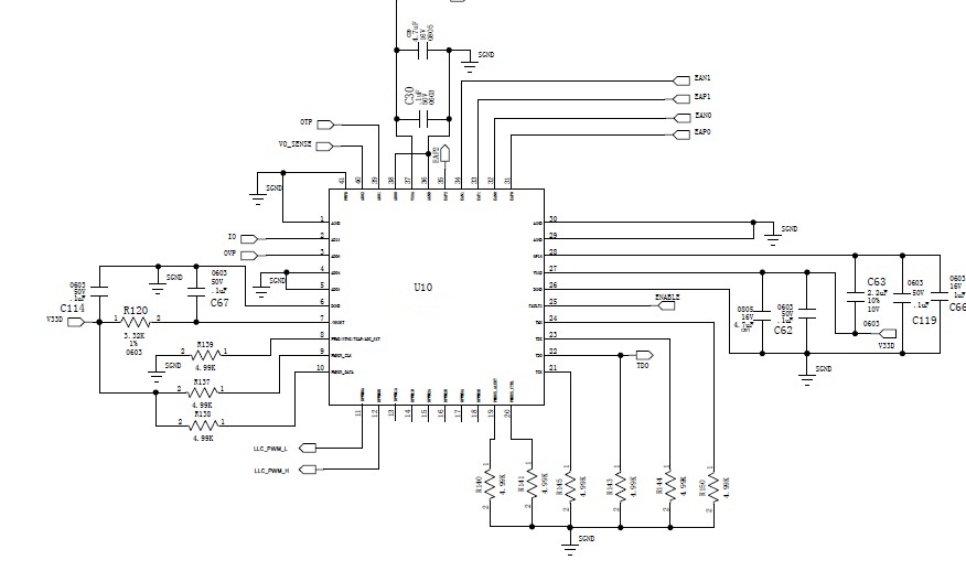
芯片外围电路。
UCD3138外围电路如下图所示:需要注意的是数字地和模拟地市分开的,PCB布线要求可以参考规格书的58页。其中还有一些接地电容方面的要求。这个是非常关键的地方。
具体的电路实现如下。
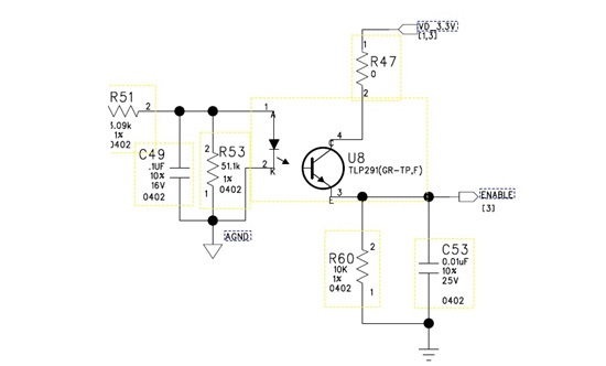
考虑到启动时序问题,以及故障处理,需要UCD3138和PFC有通讯,由于UCD3138放在次级。再做一级通讯的话,比较麻烦,这里就直接用一个光耦来处理了。PFC准备好以后,送一个高电平给UCD3138,表示PFCOK了,可以开机了。

