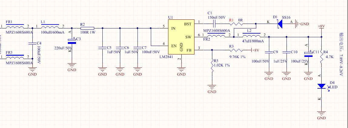
输入电压28V~40V,输出电压8V,输出电流:40mA至180mA
测试SW脚的波形如下,C3,C11,L2为插件器件。
问题点:输出电流变化时,电压变化很大,带载能力不足。SW脚波形不正常。
请问如何解决?
This thread has been locked.
If you have a related question, please click the "Ask a related question" button in the top right corner. The newly created question will be automatically linked to this question.