Other Parts Discussed in Thread: UCC28950, UCC2895
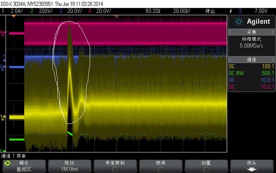
采用ucc28950移向全桥整流电路做充电机,输出桥式整流后给电池充电,电流闭环控制。。。控制范围是0—6A,现在设置电流稳定到1A,电压跟随电池电压。当输出电流达到1A时,PWM停止驱动,电流下降到0时,PWM继续驱动,驱动过程是从启动状态到逐渐输出最大占空比又减小占空比直到停止驱动。。。。看手册好像是猝发模式??? 请问,应该如何解决,使电流波动不那么大,最好持续稳定。
This thread has been locked.
If you have a related question, please click the "Ask a related question" button in the top right corner. The newly created question will be automatically linked to this question.
不一定好用,你可以试试,谢谢。
1.采样输出电流的电阻上面并联一个100pF电容看有没有改善
2.comp脚与DGND之间并联一个100pF的电容看有没有改善
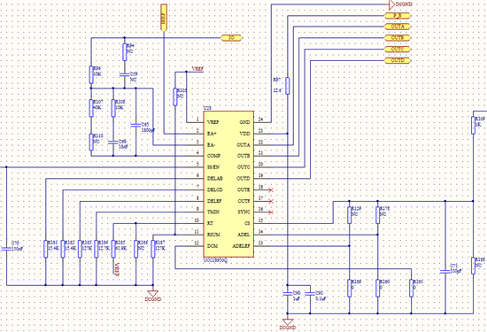
UCC28950采用24引脚封装其特点如下
1支持优化计时的同步整流器输出可最大限度地降低典型传播延迟的体二极管传导损耗从而确保高效性
2UCC28950具备的高级电源管理功能可在不同的启动或负载条件下更改工作模式并支持猝发模式相对于非环保模式解决方案而言可将轻负载或空载条件下的效率提升多达70%。UCC28950的可编程斜坡补偿可实现电流或电压模式控制从而提高系统灵活性
3具备启用功能的软启动使UCC28950能以更高级别的系统控制初始化启动
4带90度相移的同步输入与同步输出功能可实现两个并行电源的交叉工作使输入与输出纹波电流下降50%至100%不等。较低的输入和输出纹波电流使设计人员能使用更小的低成本输入和输出电容。
看看资料吧
首先要判断一下此驱动芯片有没有损坏的可能性!
然后在看一下这个芯片是不是进入了峰值限流的一种工作状态?
看一下电流采样的电阻值是否选得合适?
首先检查一下电源的环路设计有没有问题,是不是环路的某一个参数还没搞好,导致模块工作在异常状态!