Hi
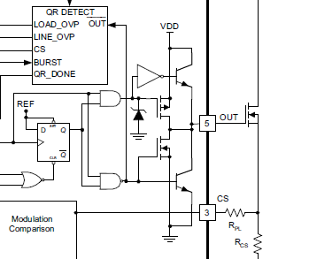
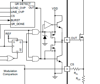
请问:UCC28600数据手册中BLOCK DIAGRAM中输出OUT驱动是MOS和BJT并联组成,VDD连接集电极的BJT具体起什么作用,如果OUT输出低电平状态此BJT呈开启状态?图7中OUT输入端是否应该为/OUT。 这里的NPN管是正确的画法,感觉逻辑上有点怪?
This thread has been locked.
If you have a related question, please click the "Ask a related question" button in the top right corner. The newly created question will be automatically linked to this question.
Hi
请问:UCC28600数据手册中BLOCK DIAGRAM中输出OUT驱动是MOS和BJT并联组成,VDD连接集电极的BJT具体起什么作用,如果OUT输出低电平状态此BJT呈开启状态?图7中OUT输入端是否应该为/OUT。 这里的NPN管是正确的画法,感觉逻辑上有点怪?