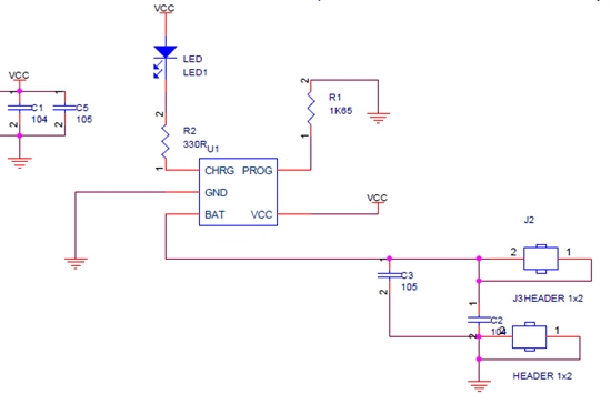
LM3420-4.2提供+4.2V恒压输出,使用于对1只、2只和3只锂离子电池组充电。LM3420中含有运放、带隙基准、PNP输出晶体管和设置输出恒定电压的分压电阻。是一种专门设计的并联稳压器,稳压器输出电压有输出脚(IN)和接地脚(GND)之间的电阻分压器决定。如果输入脚的电压低于LM3420的稳定电压,输出脚无输出电流。当输出脚的电压达到稳定电压后,输出脚开始输出电流。该电流驱动反馈器件或线形稳压器、开关稳压器的功率器件,使输出电压稳定
This thread has been locked.
If you have a related question, please click the "Ask a related question" button in the top right corner. The newly created question will be automatically linked to this question.
LM3420-4.2提供+4.2V恒压输出,使用于对1只、2只和3只锂离子电池组充电。LM3420中含有运放、带隙基准、PNP输出晶体管和设置输出恒定电压的分压电阻。是一种专门设计的并联稳压器,稳压器输出电压有输出脚(IN)和接地脚(GND)之间的电阻分压器决定。如果输入脚的电压低于LM3420的稳定电压,输出脚无输出电流。当输出脚的电压达到稳定电压后,输出脚开始输出电流。该电流驱动反馈器件或线形稳压器、开关稳压器的功率器件,使输出电压稳定