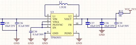
原理图
PCB
问题:电池电压是3.6V,输出电压测得是3.3V,我用万用表测量,其他外围电路尚未焊接的情况下,仅该电源部分电流就有4.5mA。这个电流也太大了吧。另外,按规格书上,此时能提供800mA的电流,但是现在连启动时要400mA的一个低功耗无线模块都带不起,帮我看看问题是在哪里。谢谢
This thread has been locked.
If you have a related question, please click the "Ask a related question" button in the top right corner. The newly created question will be automatically linked to this question.
楼主,TPS63031的power save mode,是指在输出的电感电流低于100mA时,如果输出电压不比设计的电压小,那么芯片的PWM将会关断,此时MOSFET不会动作,而如果输出电压降低到低于额定电压时,那么芯片再重新开始输出PWM,给几个脉冲,使得输出电压再上升到额定电压。在进入power save mode时,输出电压还是正常的,MCU依然能够正常工作的。
进入power save mode之后,如果MOSFET不工作,那么芯片只有内部的逻辑电路以及LDO会工作,按照datasheet上面所述,静态电流低于50uA,但是可能你后级系统还需要供电,那么实际的损耗,还是自己实测更准确一些。在datasheet上面有一些相应省电模式下的效率曲线,楼主可以参考一下。
急死人了!!!
您好,你这个电路实际输出的是3.3V吗?我跟你原理图一样的电路输出是6.5V急死人了。
急死人了TPS63031 输出6.5V !!! 速请高手解决!
我原理图跟你这一样的。为什么输出的是6.5v,而不是我想要的3.3V。烦请高手速度解决!