This thread has been locked.

If you have a related question, please click the "Ask a related question" button in the top right corner. The newly created question will be automatically linked to this question.

【原创】+UCC2802的单端反激式开关电源的设计

Other Parts Discussed in Thread: UCC2802

UCC2802(2803)是美国TI公司推出的新一代电流型PWM控制器,该控制器具有很高的性能和完善的保护电路。

 电流型PWM是在电压型PWM的基础上发展起来的,它在原有的电压环上增加了电流反馈环节,构成电压电流双闭环控制。             

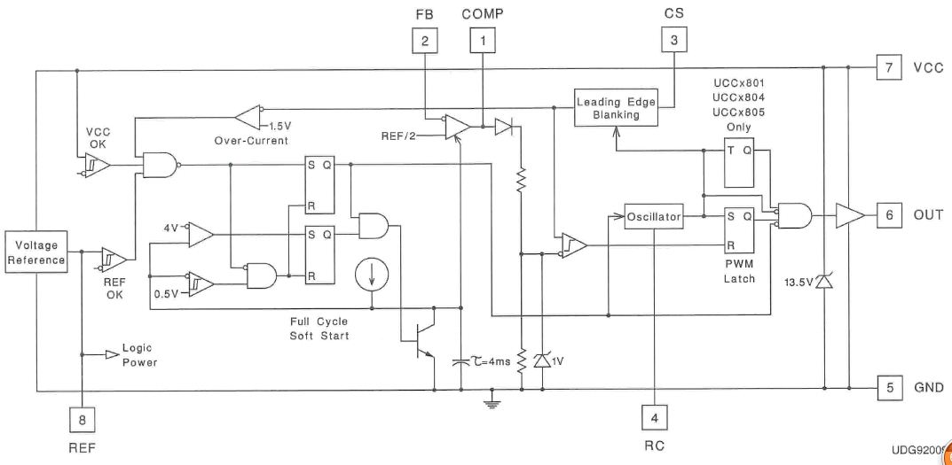
UCC2802的内部框图如下:

基于UCC2802的单端反激式非隔离开关电源的设计,可以用参考TI NA的DEMO图,参考如下:

上图的工作原理: 1、输入正弦波或方波信号; 2、输入信号经R7,C6,C7滤波,为UCC2802提供供电电源; 3、输出,通过D1,Q3等控制SW的脚的输出波形

(主要调整占空比),经C10,D3,C13,C16等滤波输出直流信号; 4、VREF为参考电压输出; 5、输出信号经R11,R1,R2,C2,C4等,分压滤波后进入

UCC2802的FB脚,和VREF信号进行比较,调节输出的占空比,继而稳定输出; 6、R9为输出电流反馈检测,检测的是原边电流,由R9,Q1等组成电路,具有电

流保护作用,并具有电流反馈的作用;      这样就构成了电压电流的双反馈,构成了电压电流的双闭环控制; 

       基于UCC2802的隔离式开关电源,主要由整流滤波电路、脉宽调制电路、功率转换电路、短路保护电路、

取样反馈电路,以及相关的控制电路等组成。

隔离的开关电源,需要在非隔离的基础上增加高频变压器;
 

反馈改成光耦隔离反馈;

设计到技术原因,只能提供一部分截图:

输出采用了全部整流+LC滤波电路

控制回路:增加了高频变压器

UCC2802的VCC电源:


可以由稳压管稳压+三极管跟随+滤波,进而提供稳定的参考电源;

注:此步一般只需测试,不用调试。

将电源模块输入端与稳压电源相连接,将稳压电源输出电压在16~40V范围内调节,用万用表检测PWM控制芯片U1的7脚应有8.8~10.2V的直流电压,8脚应有5V

电压,用示波器测试U1的4脚应有450KHZ锯齿波震荡信号(如图5),6脚应有频率为450KHZ的脉冲驱动信号(如图6),如果不正常应检查器件焊接是否有假焊、

脱焊、连焊,检查更换U1、Q2、R4、C6等器件,更换芯片应当谨慎,不能轻易更换,应当作出正确的判断。

脉宽调制电路图见图5。

输出电压的调试(取样反馈电路的调试)

        将电源模块输入端与稳压电源相连接,输出端连接万用表、电子负载、示波器,将稳压电源输出电压在16~40V范围内调节,空、负载时输出电压应该要求范围内,如果不在应该调节R14的阻值,增大14的阻值或减小R14的阻值;当输出电压波动、输出纹波过大、输出自激时,可能是C5、C5A电容误差较大所致,可以更换相同容量的电容、容量大一点的电容、容量小一点的电容。

短路保护电路的调试

将电源模块输入端与稳压电源相连接,输出端连接万用表、电子负载、示波器,将稳压电源输出电压在16-40V范围内调节,电子负载先带载,输出电压正常后再将电子负载转换为短路模式,此时观看检测电源模块输入端电流的万用表显示电流值,应该远小于带载时电流值。如果电源模块输出短路时,输入电流过大,应检查运放U4、Z2、Q4、D3、C20、R15-R19等器件不应假焊、脱焊、连焊,用万用表初步检测对应元器件不应损坏,然后调节R19的阻值,增大R19的阻值或减小R19的阻值,使短路输入电流在要求的范围内。

 短路保护电路图见图8