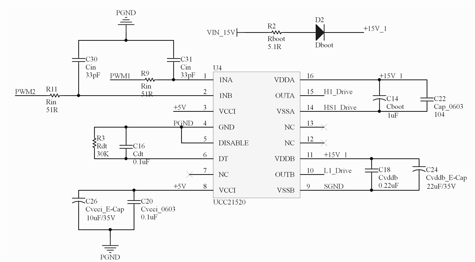
本人在使用 UCC21520 设计脉冲电源全桥电路的驱动时,高侧驱动信号不正常,MOS管选用的是IRFP460PBF,Qg最大为210nF,设计电路图如下:
驱动部分

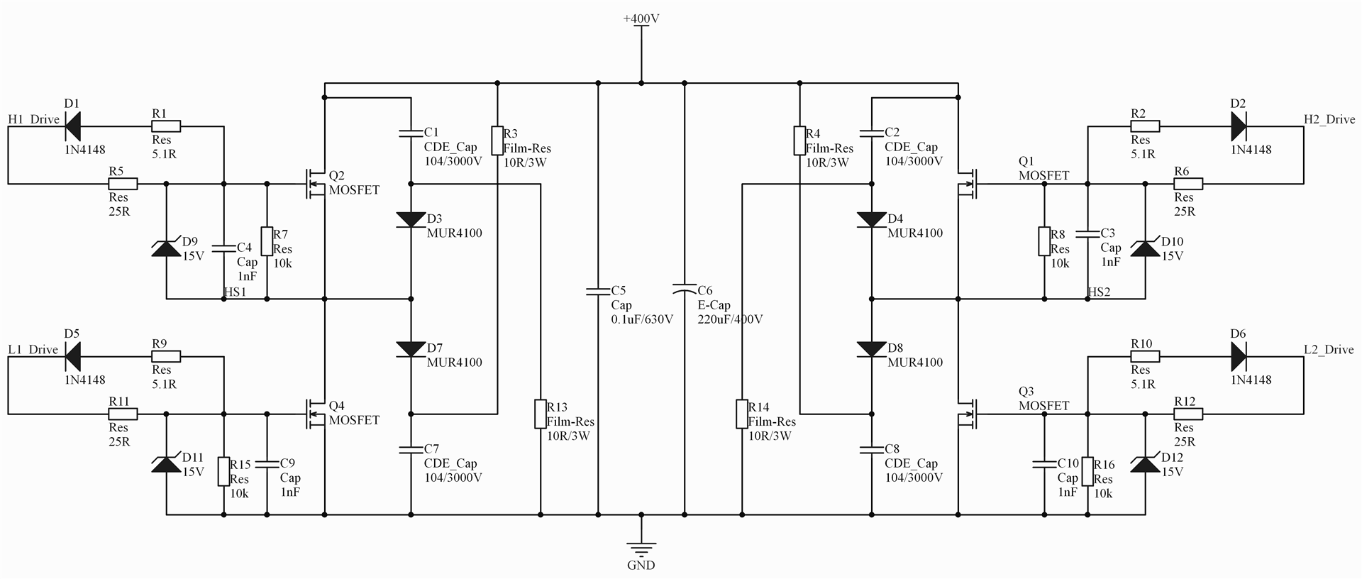
全桥部分

高侧部分驱动信号如下图,

低侧驱动正常,如下图

自举电容两端电压,如下图

This thread has been locked.
If you have a related question, please click the "Ask a related question" button in the top right corner. The newly created question will be automatically linked to this question.