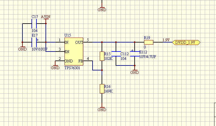
使用tps76301时,应该输出1.9V电压但是输出的是1.19V,为什么。电路是参考数据手册画的,取R2=169kΩ,R1=102kΩ
This thread has been locked.
If you have a related question, please click the "Ask a related question" button in the top right corner. The newly created question will be automatically linked to this question.
你好,请问你的测试条件是什么,你后面带载了么?输入电压是多少,看看是否满足芯片的最小输入输出的压差。起码保证输入输出有0.3V的压差,输出可以先不带载,再测试一下。另外,TPS76301的Vref电压是1.192V。请再看下你的电阻有没有接错地方,还有是不是测对引脚了。
Hi
将104的电容也拿掉再测? (担心这个会不会影响到输出电容的ESR, 注意输入输出电容尽量靠近芯片对于的输入输出脚)
你好,我想问下不带载和带载测试可能有什么样的区别,还有咱们的TPS763XX系列有没有最小负载电流的要求(手册上没有说),感谢回答!