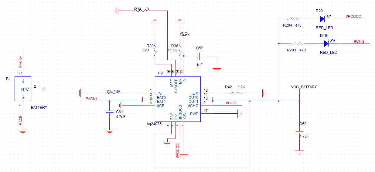
电路如图所示,VCC_BATTARY接上负载,当负载所需电流大于1.5A左右时,通过示波器观察,VCC_BATTARY立即掉电,而电池BAT端不会掉电,说明不是电池供电问题,但BQ24075手册上写到输出电流可以到5A,不知道以上现象是因为什么,请您解答,谢谢!
This thread has been locked.
If you have a related question, please click the "Ask a related question" button in the top right corner. The newly created question will be automatically linked to this question.