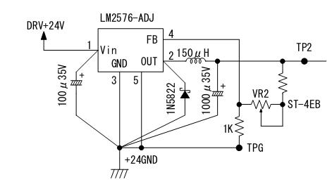
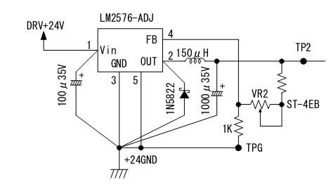
这个是我们用的2576的原理图,供电时+24V。一直用的都没有问题。现在这个电路后面带的负载在启动时电流会超过3A(实际工作时,电流小于1.7A),导致启动负载时2576限流保护,从而引起负载启动失败。想问下,有没有直接能替换这个芯片的,电流大于3A,或者不带内部限流的芯片。最好封装也一致,pin对pin兼容。谢谢!
This thread has been locked.
If you have a related question, please click the "Ask a related question" button in the top right corner. The newly created question will be automatically linked to this question.
2576的标准限流值有5.8A哦,最低也有4A多。你确定启动失败是因为限流保护吗?
因为2576是cycle-by-cycle的限流,你可以看一下输出电压是不是周期性的升高和降低。或者你可以发一下电感电流的图。
如果降低负载电流就可以正常启动的话,可以尝试加大电感来解决。
谢谢!
LM2576-ADJ 是输出电压可调型,其技术参数为:输入电压3. 5~40V ;输出电压1. 23~37V ;输出电流3A ;振荡器固定频率52kHz ;TTL 关闭能力及低功率备用状态;具有热关闭和限流保护功能。输出电压连续可调,当直流输出端直接接于控制端4 脚时,可输出固定电压。
(1) 当输出电压较低时,其输出脉宽很窄,占空比很小,将增加输出电压的纹波系数。因此,变压器次级宜采取高低压抽头。
(2) 信号地与功率地必须分开布置,因为功率地线上流过大电流在印制板上形成压降若被引入信号端,经过开关稳压器反映到输出端,将影响稳压性能。
(3) 使用中应避免输出端短路,尤其是当输出电压较高、输出电流较大时,有可能造成开关稳压器损坏。
我用过2576没有什么问题:
1,是不是你的压差太大,输出 电压很小
2,VR2 有没有超过100K
3, 也可以加个散热器
你好, 对于容性负载较大的应用, 建议选用带软启动的DC/DC, 最近新推出的LM43603带软启动, 支持36V输入/3A输出, 是一个同步的Buck (效率高),
不需要外部补偿(设计简单). 数据手册和参考设计, Ti 官网有.
请问负载启动需要大电流的持续时间? 如果只是一瞬间的话,可以通过改善电源的瞬态响应来达到你的要求。
2576的限流值只有5A左右,如果你的瞬间负载超过了这个限制,电压肯定会下跌的,这种情况,优化环路用处不大,当然增大输出电容,可以改善,但是由于持续时间比较长,电容需要加很大。可以试试其他限流值大的芯片。或者优化你的负载。