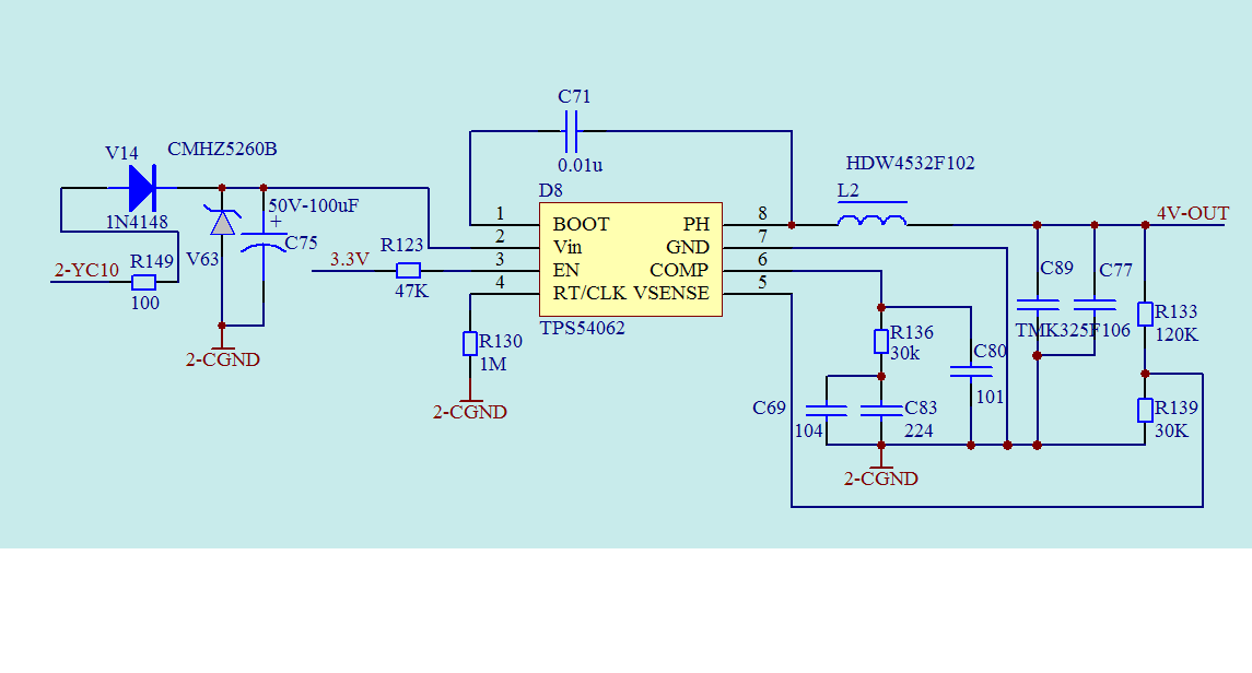
我用TPS54062做了个DC/DC,输入27V~40V,输出4V,4V功耗大约为6mA,C87和C89为2个10uF电容,L2为1000uH。但在实际调试中,有大约三分之一的芯片无输出(0.7V),示波器看无震荡波形,有的芯片输出高电压(比输入低2V),换芯片基本能好,请帮忙解决,多谢。
This thread has been locked.
If you have a related question, please click the "Ask a related question" button in the top right corner. The newly created question will be automatically linked to this question.
请测试板子的稳定性?有可能不稳定导致芯片过载损坏了。
简单的方法是通过观测芯片掉电和上电的输出电压波形来判断稳定性。