This thread has been locked.
If you have a related question, please click the "Ask a related question" button in the top right corner. The newly created question will be automatically linked to this question.
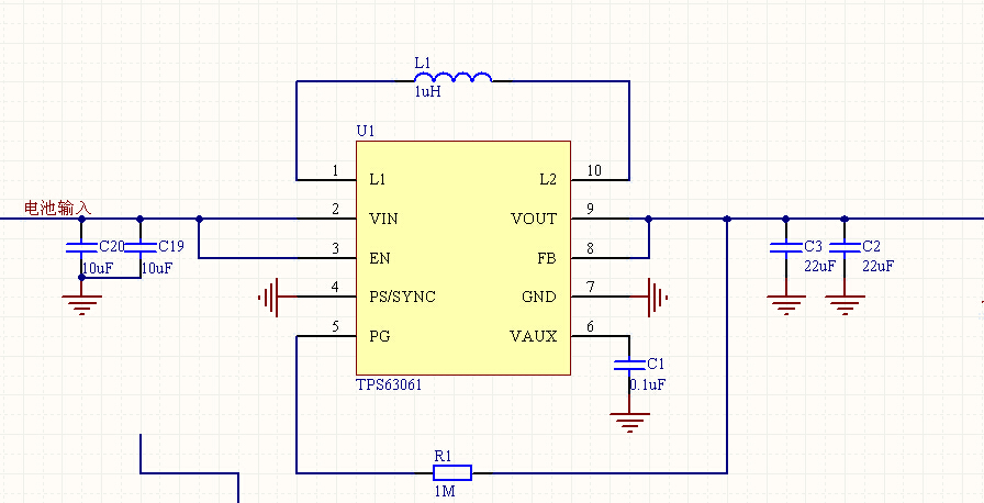
你好,检查一下所加的负载是否太大了,把负载电流设置为500mA试试是否能稳定,此外芯片底部的thermal pad请与接地的铜箔焊接起来。
谢谢!