
This thread has been locked.
If you have a related question, please click the "Ask a related question" button in the top right corner. The newly created question will be automatically linked to this question.
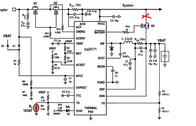
你好,设计输入电压15V,输入电压断电后,由电池供电,图中在×号的位置放了欠压保护电路,在电池供电在电压低于9V时候欠压保护断开system供电,测试中实际情况是电池供电情况下system和电池连接在一起,Q3和欠压保护电路没有起到作用。
您好,Q3 body diode connects SYS to battery all the time. To disconnect, a second, in series FET with diode facing the other direction is required. The charger turns on Q3 after the input voltage drops below the UVLO point per OVPSET resistors. A supervisor and reset circuit that monitors V(BAT) and controls the back to back FETs instead of or in addition to /BATDRV pin could provide undervoltage protection.
哦有点偏离主题了,疑惑的点是
实测是接入电池,输入15V充电,没有Q3,断掉输入电压15V后,system依旧有电,等于电池电压,注意没有Q3存在
您好
图中在×号的位置放了欠压保护电路,在电池供电在电压低于9V时候欠压保护断开system供电,测试中实际情况是电池供电情况下system和电池连接在一起,Q3和欠压保护电路没有起到作用。
您的上个回复中有提到Q3和欠压保护,我以为是在原来的电路基础上增加的欠压保护电路。
如果是Q3去掉以后系统端有输出这个问题,正在查询,稍后回复。您也可以在评估板上做一下验证,看现象是否相同。