tps40210 完全按照评估板画的板子,空载和带负载都正常,但看来mos管发现似乎不对,这个波形时正常的吗?
RC脚和mos管:
pcb:
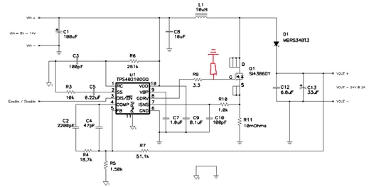
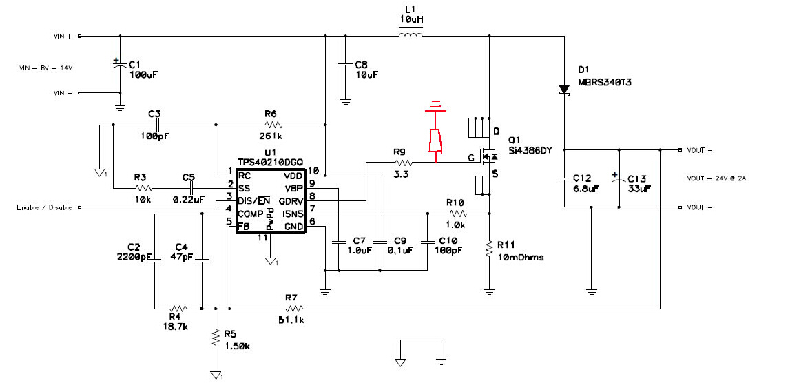
原理图:
电感焊的是22uh的
This thread has been locked.
If you have a related question, please click the "Ask a related question" button in the top right corner. The newly created question will be automatically linked to this question.
tps40210 完全按照评估板画的板子,空载和带负载都正常,但看来mos管发现似乎不对,这个波形时正常的吗?
RC脚和mos管:
pcb:
原理图:
电感焊的是22uh的