This thread has been locked.
If you have a related question, please click the "Ask a related question" button in the top right corner. The newly created question will be automatically linked to this question.
Hi
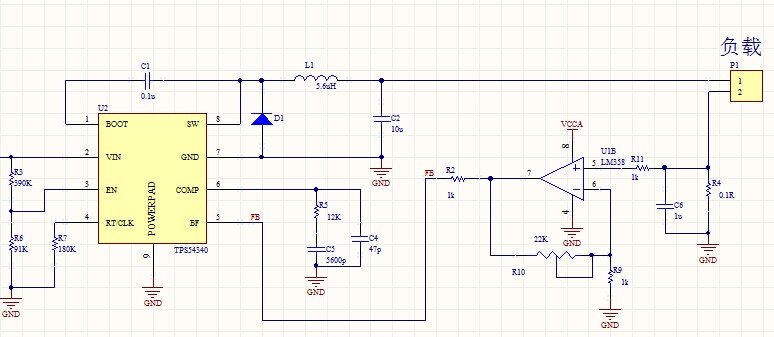
这个电路是侦测R4上的电压,然后再将信号给到反馈,实现定电流设计的。
对于输出电流Io 在R4上的电压就是Io*R4, 那么运放的输出Va= Io*R4 /R9 *(R9+R10), 运放输出Va给到芯片反馈脚,会稳定到0.8V, 依据上述算式,Io也将是固定值。
如果将R10 阻值变换, Va仍是1.2V, R4,R9不变,只有Io变,即可达到调减电流的目的。