Other Parts Discussed in Thread: TPS40210, TPS40211, UCC27211
近期在调试TPS40210数据手册上的电路,发现它可以用于驱动LED灯,但就驱动LED灯,并未给出详细的设计方法。不知各位有什么建议!
还有TPS40210 有两种工作模式,连续和非连续,不知怎么选择连续模式?
This thread has been locked.
If you have a related question, please click the "Ask a related question" button in the top right corner. The newly created question will be automatically linked to this question.
您好,谢谢你的解答,我刚刚用贵公司的webench不能设计驱动LED,不知贵公司的webench怎么设计驱动LED
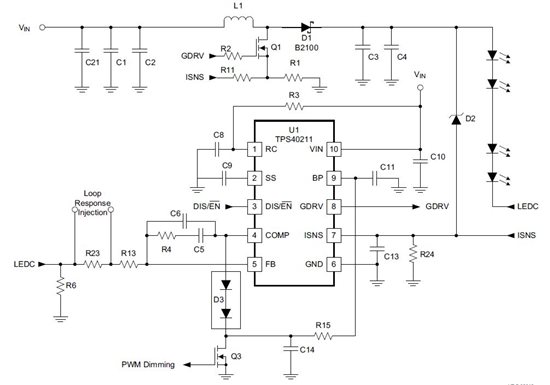
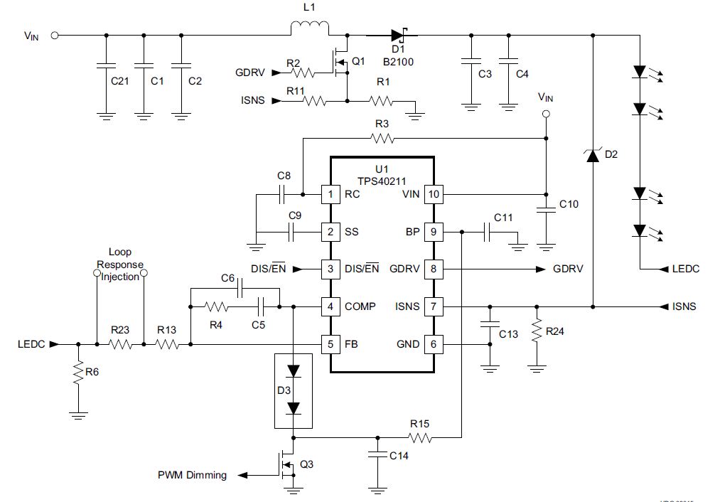
webench暂时不能用TPS40211来做设计。不过你可以参考http://www.ti.com/product/TPS40211/toolssoftware下的reference design,然后进行一些针对性的改动。
您好,请问D3这个二极管一定要用钳位二极管吗?因为实验室暂时没有这种二极管,就用FR系列的二极管代替,PWM波由UCC27211芯片产生,但是调节PWM波的占空比,LED灯的亮度不发生变化,请问是二极管的问题吗?