This thread has been locked.

If you have a related question, please click the "Ask a related question" button in the top right corner. The newly created question will be automatically linked to this question.

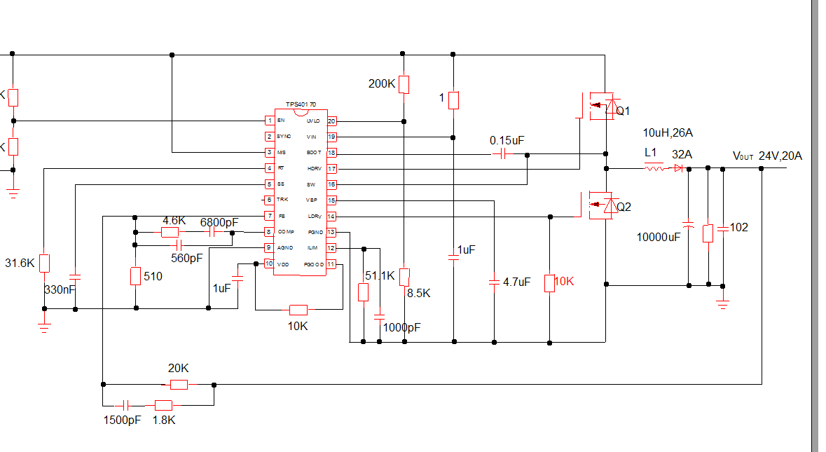
TPS40170电压输出不对



我要求这个电压输出是24V,通过调整反馈电阻达到,但是如果通过计算,我的输出电压应该是30V,为什么输出电压是24V?如果通过计算输出电压24V算出的的电阻,却达不到24V,是和输出反馈的位置由关系吗?在输出电容之后和之前由关系吗?

后面带大电流电机12A,带不动。