This thread has been locked.
If you have a related question, please click the "Ask a related question" button in the top right corner. The newly created question will be automatically linked to this question.
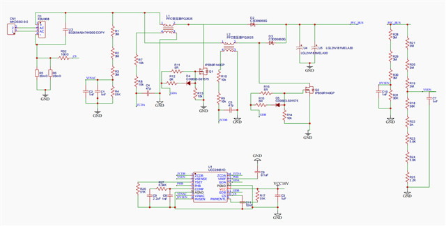
PFC空载不工作,带个几十W左右的负载才工作,是啥原因呀,有整改方向建议不?
Hi
将电路放上来看看? 另外满载功率多少?
Hi,Johnsin,原理图请查阅,满载功率设计的是600W。
HI
600W刚好可以参考: www.ti.com.cn/.../slou293c.pdf
好的,感谢,我研究研究
好的。