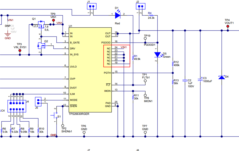
电源Efuse TPS26630RGER unconnected pin是NC pin,按照spec是可以不连接,但是EVM demo板是有的接地有的接电源是怎么考虑的?我们用来24V接口efuse的话,NC是否需要连接?谢谢!
This thread has been locked.
If you have a related question, please click the "Ask a related question" button in the top right corner. The newly created question will be automatically linked to this question.
Hi
NC脚悬空即可。 但有时候是可以接GND的, 因为这个脚内部是不连接的。(如果要接GND, 一定要看到来自datasheet或者user guide的参考)