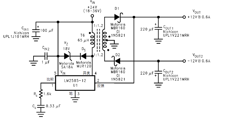
如题。。。
This thread has been locked.
If you have a related question, please click the "Ask a related question" button in the top right corner. The newly created question will be automatically linked to this question.
Hi
您能用TPS54160系列: http://www.ti.com.cn/cn/lit/an/slva369a/slva369a.pdf
具体看你的电流需求是多大,可以选择TPS54160系列的TPS54060,TPS54160,TPS54260, 设计方法一样,不通的是带负载能力是逐级提升。