This thread has been locked.

If you have a related question, please click the "Ask a related question" button in the top right corner. The newly created question will be automatically linked to this question.

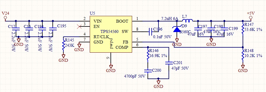
用TPS54560输入12V输出+5v,一开始没问题,输出正常,一旦接上一个LASER(给laser供5V的电),电压就降到3v左右,测试过了laser耗电只有50mA,求高手指点!



hi:

       如题所述,附件为电路图,请帮忙看看那里出的问题!谢谢!