This thread has been locked.

If you have a related question, please click the "Ask a related question" button in the top right corner. The newly created question will be automatically linked to this question.

求电源管理方案

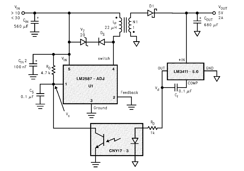
Other Parts Discussed in Thread: LM2587

求一芯片,输入直流28V,8A 左右,输出4路直流28V,每路电流大概1.5A 左右,要求这4路相互独立,输入输出电源独立,输出任何一路故障,过压,过流,短路不会影响其它输入 输出,并且通过处理器接口I2C 或 串口,或SPI,能去监控这个芯片状态。求方案,越简单越好,谢谢!