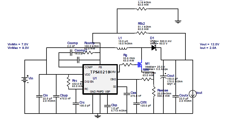
请问如果TPS40210的PWPD端没有接地,会对电路产生什么影响呢?
This thread has been locked.
If you have a related question, please click the "Ask a related question" button in the top right corner. The newly created question will be automatically linked to this question.
楼主,PWPD是power pad,是在芯片底部用于辅助散热的焊盘,在电路中,画这个芯片的封装时,芯片底下要把阻焊层去掉,裸露一块铜皮,在焊接时,把PWPD与铜焊接在一起,同时与铺地的铜皮连在一起,有助于散热,一般在电路中都会把这个powerpad与地连接在一起。有些芯片内部会将这个PWPD与地连在一起,有些不会在内部连接起来,楼主可以去测试一下。但是有PWPD的芯片,建议在焊接时与PCB焊接在一起。