
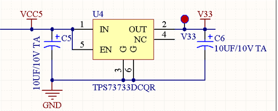
这是图纸。。
表现为焊接第一块时 测试输出电压为0.6V 。焊接第二块测试也是0.6V。第三块输出电压等于输入电压 第四块也是输出等于输入。崩溃,焊接平台是防静电的。
这片子不会这么脆弱吧
This thread has been locked.
If you have a related question, please click the "Ask a related question" button in the top right corner. The newly created question will be automatically linked to this question.

这是图纸。。
表现为焊接第一块时 测试输出电压为0.6V 。焊接第二块测试也是0.6V。第三块输出电压等于输入电压 第四块也是输出等于输入。崩溃,焊接平台是防静电的。
这片子不会这么脆弱吧
Yanjun,
建议不要使用这么大容量的电解电容,使用1uF的MLCC电容就可以了。具体可以查看12页的INPUT AND UTPUT
CAPACITOR REQUIREMENTS的描述。输出电容的ESR太大或太小都有可能引起LDO振荡。