4S-1P电池组,满电17,6V,电量计BQ40Z50-R3
当前遇到问题:
1.使用4轴带桨叶电机输出最大转速然后快速降低转速,系统出现断电又立刻恢复现象,我用以下方式尝试分析:
a.每次测试前,使用LT_RESET清空Lifetimes数据,测试以上操作,测试后查看Lifetimes数据,没有出现任何相关保护数据;
b.短路CHG-FET、DSG-FET(mos不受电量计CHG、DSG控制),测试以上操作,系统未出现断电现象;
现在怀疑BQ40Z50有可能在反电动势下出现了复位情况。
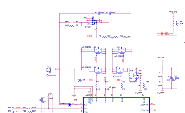
gg文件已上传,原理图FET的设计如图所示,想知道断电后迅速恢复是什么原因导致的。
另外,BQ40Z50在有反电动势的系统设计应注意什么问题。
