This thread has been locked.

If you have a related question, please click the "Ask a related question" button in the top right corner. The newly created question will be automatically linked to this question.

使用LSF0102,输入信号和输出信号都有1.20v的直流偏置问题

Other Parts Discussed in Thread: LSF0102

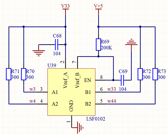
lsf0102测试板连接图如下所示

w3端接入方波信号,w33接示波器(V33表示3.3v,V+5表示5v)

由示波器截图如下所示

黄线为w3端的输入的方波信号,蓝线为w33端的输出信号,由图可见,输入信号和输出信号都有1.2v的偏置(输入信号不接w3端没有偏置)

请问我的电路存在什么问题导致这个原因?(我尝试3v先上电,5v后上电,效果仍然是这样)