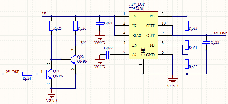
采用TPS74801芯片分别产生1.2V,1.8V,3.3V给DSP供电。原理图采用官方推荐电路,同时采用2个NPN三极管使得1.8V和3.3V在1.2V之后上电,原理图如下所示:
(1)
(2)
(3)
调试时为空载,上电之后一段时间可以正常工作,(2)中的EN端电压为4.5V左右,输出电压符合要求。但是在工作一段时间后,(2)中EN端电压下降至0.7V左右,(2)(3)输出电压为0,(1)输出电压为1.15V左右,检查过三极管没有损坏,电阻取值也正确。后去掉三极管,将(2)(3)中EN端直接接到5V,又发现(1)输出电压波动,然后降至0.8V左右,最后输出电压也降至0V。
不知上述现象是什么原因导致,请大家多多指导,谢谢!



