This thread has been locked.

If you have a related question, please click the "Ask a related question" button in the top right corner. The newly created question will be automatically linked to this question.

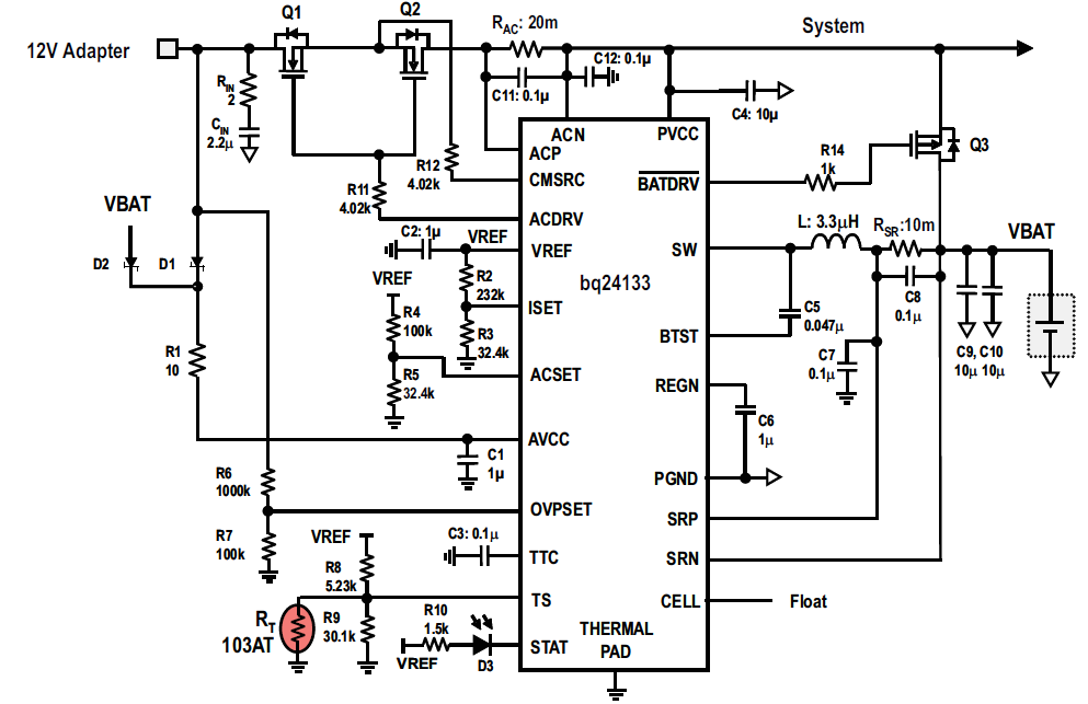
BQ24133的配置

Other Parts Discussed in Thread: BQ24133

笔记本电脑,把电池去掉,仅连接电源适配器,电脑仍然可以正常工作。类比笔记本电脑的充电电路,假如基于BQ24133的充电电路工作正常,如果使用15V DC的电源输入且不插入电池的话,系统电源(VSYS)能正常输出15V DC吗(不考虑线路损耗的压降)?

先行谢过!