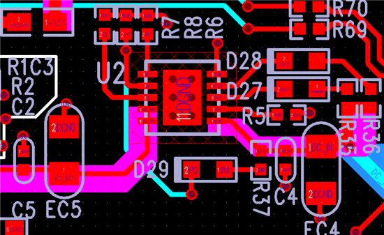
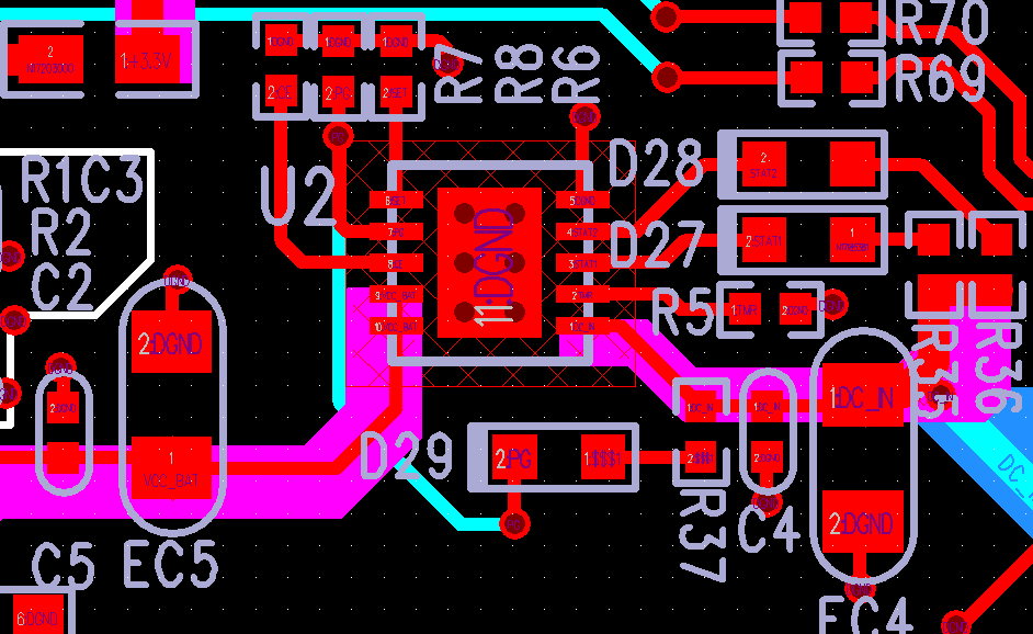
电路图如图所示,无法充电,后来去掉R307使得TMR高电平,才可以充电,STAT1输出低电平充电指示灯亮,但是调节ISET引脚上的R309大小,电流最大仅有50ma,官方数据时可以达到750ma的,快充400ma,求助官方技术人员解答!!!
This thread has been locked.
If you have a related question, please click the "Ask a related question" button in the top right corner. The newly created question will be automatically linked to this question.
电路图如图所示,无法充电,后来去掉R307使得TMR高电平,才可以充电,STAT1输出低电平充电指示灯亮,但是调节ISET引脚上的R309大小,电流最大仅有50ma,官方数据时可以达到750ma的,快充400ma,求助官方技术人员解答!!!