This thread has been locked.

If you have a related question, please click the "Ask a related question" button in the top right corner. The newly created question will be automatically linked to this question.

TPS40210电源请教

Other Parts Discussed in Thread: TPS40210

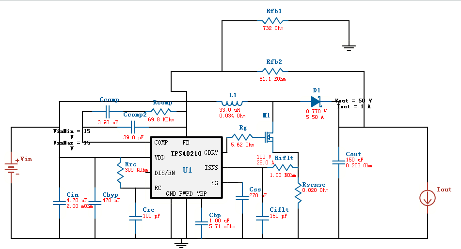
请教下TPS40210最大能输出多大的电流,假如我输入15V的电压,输出功率能达到多少?

我用WEBENCH做仿真时为什么输入为15V,输出为50V,1A时就不会出现这个芯片的推荐了