请问各位大神:有没有这样的DC-DC升压芯片,输入1.5v或3V,输出能达到6~9V,能有正负电压转换就更好了。
请各位大神指点一下,谢谢了
This thread has been locked.
If you have a related question, please click the "Ask a related question" button in the top right corner. The newly created question will be automatically linked to this question.
请问各位大神:有没有这样的DC-DC升压芯片,输入1.5v或3V,输出能达到6~9V,能有正负电压转换就更好了。
请各位大神指点一下,谢谢了
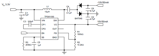
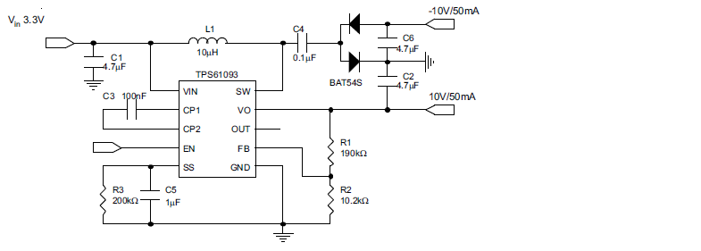
非常感谢您的热心回复,请问有没有那种电容式的DC-DC芯片,成电荷泵的形式增加电压呢?因为希望外部电路尽可能的少,所以......
希望大神可以帮忙指点下,谢谢了