我也算是很早就接触到TI的控制芯片了,在07年的时候,记得就使用过一款DC TO DC同步BUCK 芯片,型号是TPS40071,是一款预检测栅驱动同步控制芯片。在我的印象中,感觉TI的芯片好用,就是有点贵。不是高档产品还真用不起,今天看到一副帖子讲的是用于隔离电源的高度集成数字控制器UCD3138,做750W电源,感觉很不错,拿来与大家分享下,原帖链接:
http://www.deyisupport.com/question_answer/analog/power_management/f/24/t/62832.aspx
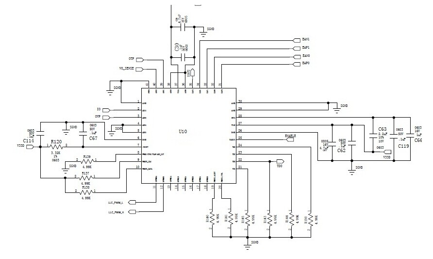
芯片外围电路。
UCD3818外围电路如下图所示:需要注意的是数字地和模拟地市分开的,PCB布线要求可以参考规格书的58页。其中还有一些接地电容方面的要求。这个是非常关键的地方。
对于均流,也可以直接利用ucd3818内部自带的均流电路,实现起来很简单,输出直接并联就可以,由于均流母线电压比较低,最高2.5V,大电流的情况下,均流度可能会差点,但是一般情况下满足5%的均流度是问题不大的。

